— 產品中心 —
PRODUCT CENTER預付費水表系列
遠傳水表系列
超聲波水表
機械式水表
流量計
智能遠傳流量計
渦街(渦輪)流量計
高標農田建設方案
全國免費客服電話 152-3782-8699 地址:開封市魏都路中段109號
電話:152-3782-8699
郵箱:497343898@qq.com
NB-IoT藍牙水表,雙通道無線遠傳水表,微信小程序充值水表采用NB-IoT與藍牙4.0雙通道通信技術,實現遠程抄表控制和手機掃碼實時充值。
產品詳情
產品概述:
NB-IoT藍牙無線遠傳水表是集遠程通信與近場交互于一體的智能計量產品。通過NB-IoT通道實現遠程抄表、數據分析和控制,通過藍牙通道支持手機微信小程序實時繳費與參數設置。產品采用預付費模式,支持階梯水價、透支水量告警和多種計費方式,無需布設集中器即可即裝即用,為現代水務管理提供完整解決方案。
特性
1.雙通道通信:NB-IoT遠程傳輸與藍牙4.0近場交互互補,確保全場景覆蓋。
2.便捷充值:支持微信小程序掃碼支付,實時到賬開閥,兼容安卓/IOS系統。
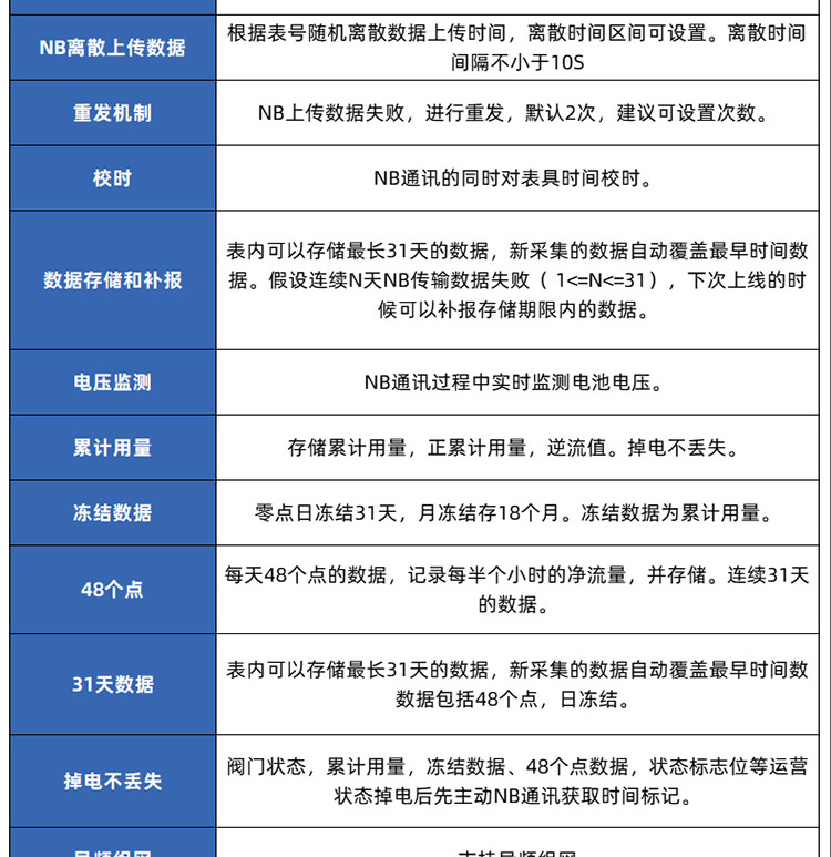
3.數據可靠:支持31天數據存儲與補報,掉電不丟失,可追溯48個點流量數據。
4.智能告警:具備采樣故障、電量低、逆流、閥門故障等多重報警機制。
5.遠程升級:所有程序支持遠程在線升級,無需現場操作。
6.靈活上線:支持藍牙觸發或按鍵觸摸激活NB上線,離散上傳降低沖突。
7.零調試安裝:無需架設集中器或中繼,即裝即用,網絡結構簡單。
8.完善管理:支持階梯水價、保底費用、閥門維護等精細化運營功能。
技術參數
**度等級:2級
量程比:R80/R100/R160
公稱直徑:DN15-DN40
公稱壓力:1.0MPa
壓損:≤0.063MPa
溫度等級:T30/T90
上游流場敏感度等級:U10
下游流場敏感度等級:D5
電磁兼容性等級:E級
通信接口:NB-IoT與藍牙4.0雙通道
供電電源:3.6V鋰氪功率電池(ER26500M以上)
防護等級:IP65
按鍵:觸摸按鍵(按壓3秒觸發NB上線)
液晶顯示:支持累計用量和狀態信息顯示
數據存儲:31天數據、18個月月凍結、48個點/天流量記錄
測量周期:NB上線周期默認1天,可設置
平均功耗:24μA
工作環境:溫度0℃~70℃,濕度≤95%RH






























上一篇:立式光電直讀遠傳水表
客戶案例
相關推薦
在線咨詢
銷售熱線
銷售熱線:152-3782-8699